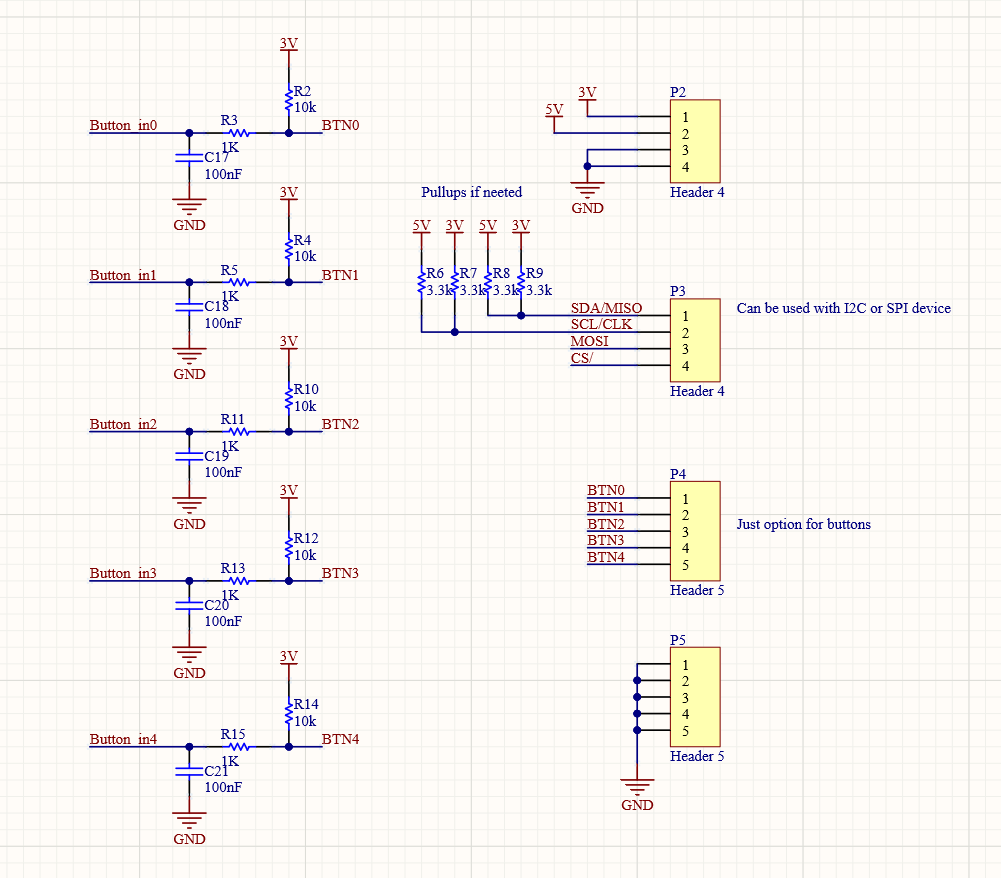
Connectors

Most of these connectors are unused since they are just options if wanted/needed. Only P3 and P2 connecters are used to connect HD44780-LCD using parallel to I2C board (link here). This I2C- connector also uses onboard pullups, so this device pullup resistors are unassembled.

Connectors