Power

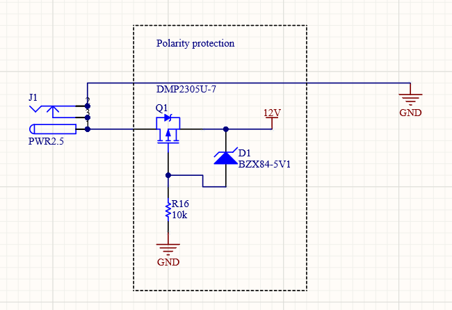
Power source for this board is 2.5mm DC-jack. Some polarity protection was also designed for just in case.

polarity protection

Board have’s two linear regulators: TAR5S33U (3V3) and LDK320M50R (5V). 5V regulator is necessary since external HD44780-LCD display requires 5V to operate. There was two reason for choosing these regulators: They can handle 12V input voltage and they are quite small physically.

regulators

There is also power indicator LED and some bulk capacitance to keep power smooth in case of sudden high load. Bulk capacitance is also good for remove negative effect of long cable inductance, since capacitor serves as local power source.

Led and bulk capacitor